
小寒节气的特点就是寒冷,但是还没有冷到极致。冬至之后,冷空气频繁南下,气温持续降低...
小寒来袭,家里的地暖都开了吗?

冷空气的不断强势南下,给原本以为是“暖冬”的人们来了一个措手不及。家中安装了地暖的人们,却能够从容应对突如其来的降温。地暖可以说是从脚暖到心。水管里的水由锅炉循环加热,再由分水器循环到每个房间。温度控制由地暖控制面板,来控制分水器来实现。

温度设置使用方法
锅炉温度设置+地暖控制面板温度设置,两者需要协同作用。由于地暖控制面板仅仅是控制分水器的开合,如果锅炉温度设置偏低,就算地暖控制面板设置了高的温度也没用,永远达不到想要的温度。

锅炉开启及设置方式
锅炉设置
1.锅炉有单独的地暖供热功能,按右键进入菜单操作,开启使用温度设置 。

锅炉开启
2.通过旋钮选择使用温度,按右键确认,按左键完成设置。

锅炉温度
3.锅炉温度过高会加速管道老化,不建议设置超过60度,温度建议设置在50-60度,才可以使房间温度达到18度以上。

锅炉关闭
4.锅炉温度设置结束,补充一下如何关闭;在停用地暖的时候,建议将锅炉地暖供热功能关闭,操作方法如上,在温度设置环节,通过旋钮把温度调成0FF即可,如上图
锅炉在冬季经常运行,可能会发生停机情况 故障
下面附一下常见的故障信息:

故障发生概率较高“ F28点火失败”的,尝试按住重置按钮3秒来重启点火。

分水器开关
分水器的作用就是控制热水循环。当室温达到设定温度后,分水器就断开,让水不再回锅炉进行加热,反之温度不够时,则接通。也就是说,地暖控制面板实际控制的是分水器的开合。因此,地暖控制面板的供电就是分水器的电源。

地暖控制面板设置
水地暖由于加热缓慢,首次加热可能需要十几个小时,因此,最节能的运行方式就是长期开启,切记不要没人就关,来人就开。
温度设置方面,根据人体舒适程度可设置为18-22度,从节能角度来说,晚上睡觉和无人的时候可以将温度调低2度。当温度设置超过18度以后,每增加一度,能耗会增加20%。

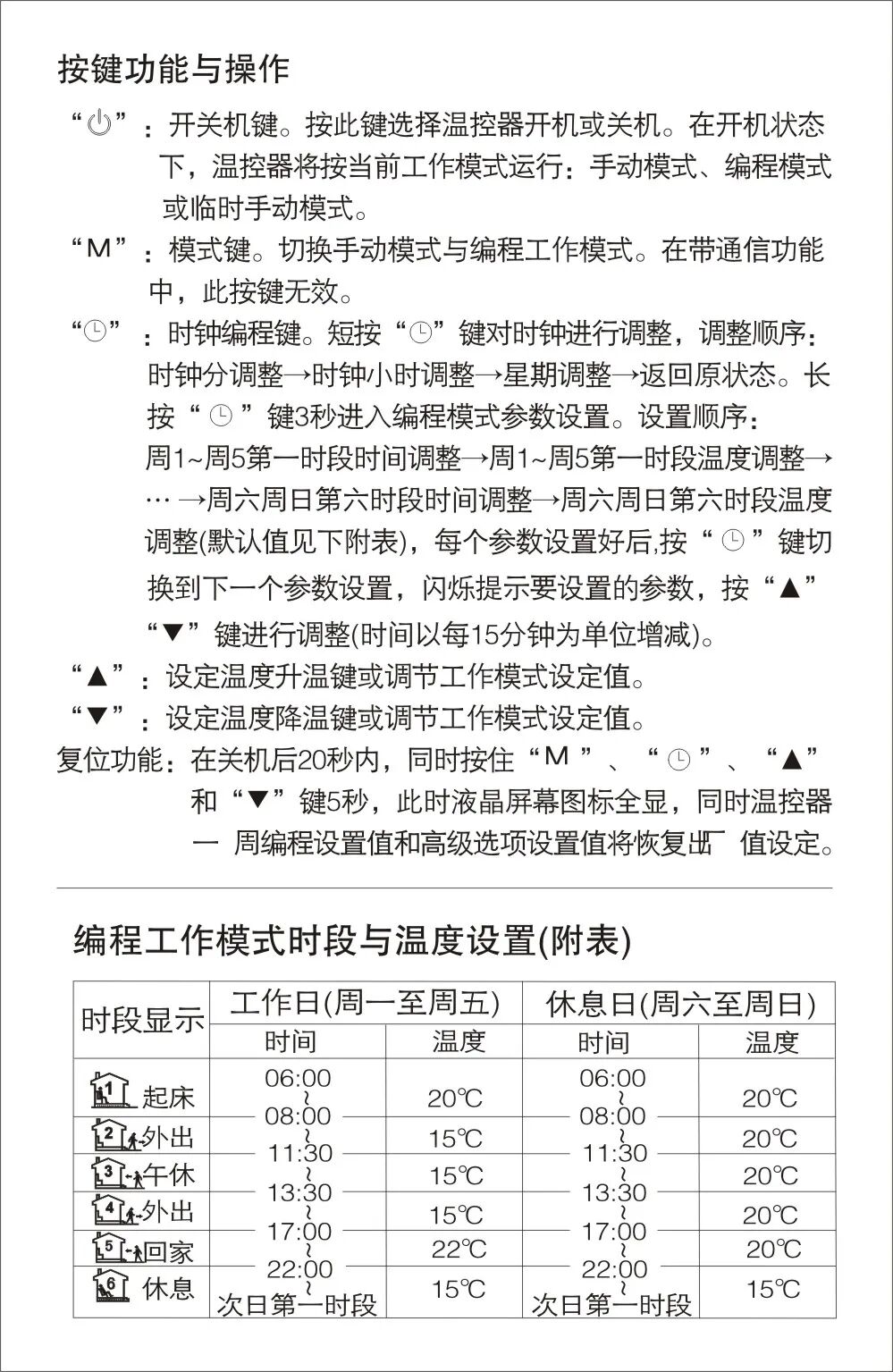
地暖控制面板功能及设置

地暖控制面板有很多功能,包括时间/星期设置、查看当前房间温度、定时开关机、四段时模式等等,可以根据需要进行设置。
具体说明及设置方法如下:


如果您还想了解更多关于集美科的资讯,
请关注德国集美科官方微信。